东北地理所在长期有机物料还田下溶解性有机质调控黑土微生物残体碳积累方面取得新进展
东北黑土区作为全球高产肥沃的耕作区,因高强度利用及有机物料投入不足等问题,导致土壤有机碳含量显著下降,严重制约了农业可持续发展。微生物通过“增长-死亡-衰减”过程产生的微生物残体碳(MNC)贡献超过50%的农田土壤有机碳(SOC)库。但溶解性有机质(DOM)作为微生物可直接利用的底物,如何通过改变微生物群落组成与结构调控MNC的积累路径,尤其是在有机物料还田下,仍缺乏系统研究。
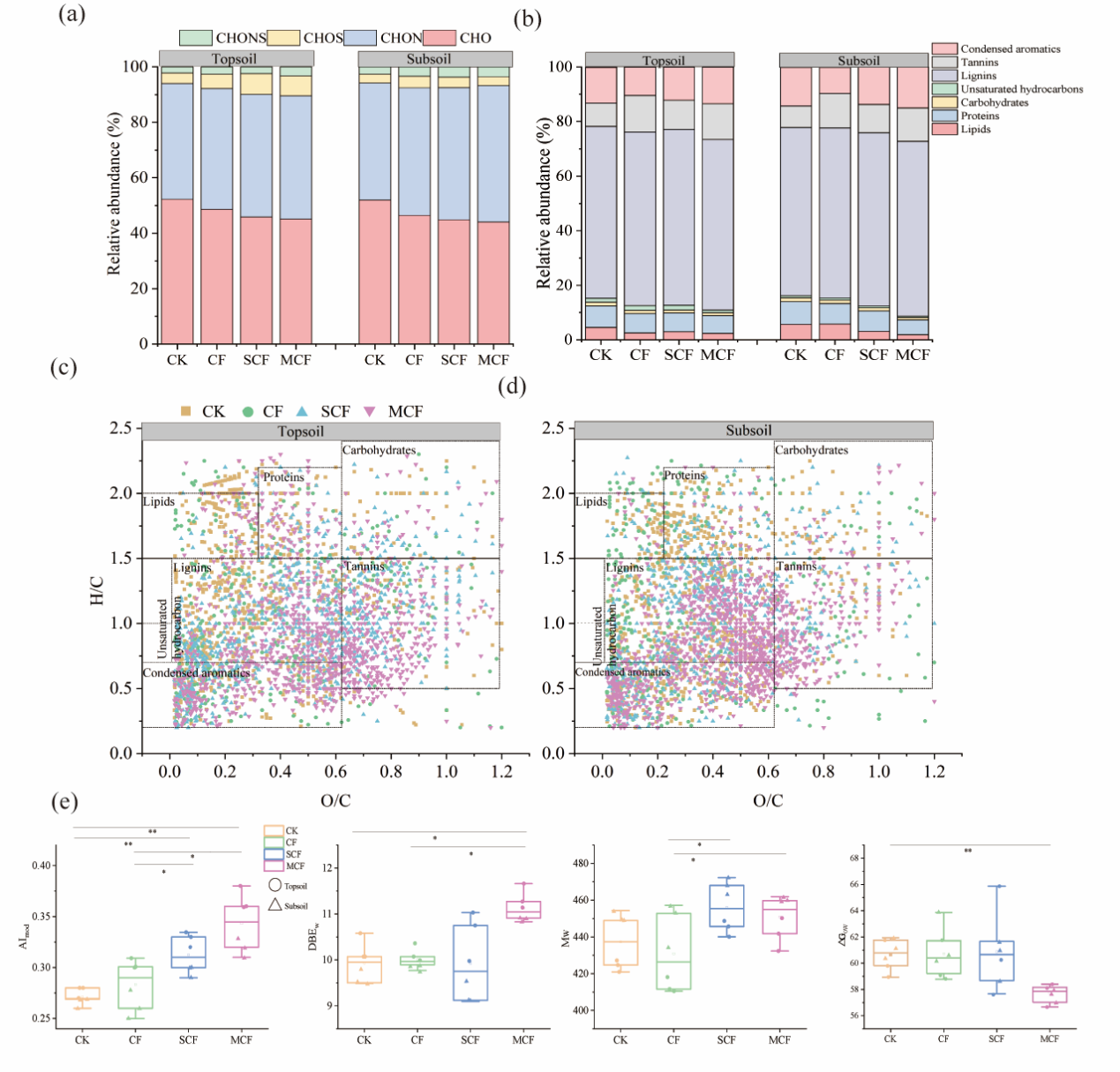
东北地理所黑土保护与利用学科组科研人员依托中国科学院海伦农业生态实验站34年长期定位试验,系统研究了有机物料(秸秆和粪肥)配施化肥下,黑土表层(0-20 cm)和底层(20-40 cm)MNC含量变化,同时结合土壤理化性质、微生物群落结构、DOM的分子特征,深入解析了MNC积累的驱动机制。研究结果表明,秸秆和粪肥处理使表层(0-20 cm)MNC含量分别增加了31.6%和38.2%,亚表层(20-40 cm)分别增加了20.0%和35.6%。有机物料还田通过热力学限制过程将易降解DOM组分转化为稳定性DOM,导致DOM的降解由细菌的快速分解转为较慢的真菌代谢过程。秸秆处理主要通过改变DOM的分子量提升真菌网络模块化程度,驱动真菌残体碳积累;有机肥处理则通过增加DOM芳香度富集特定细菌类群,促进细菌残体碳积累。进一步研究发现,表土MNC的积累与土壤性质、DOM质量和微生物群落共同调控,而底土MNC对DOM质量的依赖性更强。本研究明确了DOM在微生物介导的MNC积累中的核心地位,并建立了DOM特性与农业管理策略之间的机制性关联。
相关研究发表在国际期刊《Resources, Environment and Sustainability》上,由特别研究助理朱园辰(第一作者)、邹文秀研究员(通讯作者)等人共同完成。研究工作得到国家重点研发计划项目(2022YFD1500100)黑龙江省优秀青年基金(JQ2024D002)、中国农业部和农业研究系统(CARS04)、中国科学院区域发展青年学者项目(2022-027)以及中国博士后科学基金(2023M743475)的支持。

图1 长期有机物料还田下黑土DOM的分子结构变化

图2 多元线性回归结合层次分割法解释土壤理化性质、微生物群落及DOM对表土(a)和底土(b)中MNC积累的相对贡献
论文信息如下:
Yuanchen Zhu, Jinsong Liang, Wei Yang, Xinchun Lu, Xu Chen, Jun Yan, Xiaozeng Han, Zhimin Wu, Wenxiu Zou, 2026. Synergistic regulation of dissolved organic matter and microbial community on microbial necromass accumulation under long-term organic material application, Resources, Environment and Sustainability, 100331,
链接:https://doi.org/10.1016/j.resenv.2026.100331
附件下载: